Lycopene Pubmed . It contains many vitamins and.   lycopene, belonging to the carotenoids, is a tetraterpene compound abundantly found in tomato and tomato.   lycopene is a natural carotenoid pigment with a variation of intake depending on the population investigated.   tomatoes are an important agricultural product that is a great source of lycopene.   lycopene, belonging to the carotenoids, is a tetraterpene compound abundantly found in tomato and tomato.   lycopene is a lipophilic carotenoid hydrocarbon pigment found in red,. Epidemiological data support a correlation. Epidemiological data support a correlation.   lycopene has been shown to alleviate metabolic diseases that affect the bone, eye, kidney, liver, lungs, heart, and.
        
        from www.lazada.co.th 
     
        
          lycopene, belonging to the carotenoids, is a tetraterpene compound abundantly found in tomato and tomato. Epidemiological data support a correlation.   lycopene is a lipophilic carotenoid hydrocarbon pigment found in red,.   lycopene is a natural carotenoid pigment with a variation of intake depending on the population investigated. Epidemiological data support a correlation.   lycopene has been shown to alleviate metabolic diseases that affect the bone, eye, kidney, liver, lungs, heart, and.   lycopene, belonging to the carotenoids, is a tetraterpene compound abundantly found in tomato and tomato.   tomatoes are an important agricultural product that is a great source of lycopene. It contains many vitamins and.
    
    	
            
	
		 
         
    ðĨ āļŠāđāļāļāļĢāļĩ! āļāļĢāđāļāļĄāļŠāđāļðĨ LP Lycopene 500 MG āđāļāļĨāļāļĩ āđāļĨāđāļāļāļĩāļ (1 āļāļĢāļ°āļāļļāļ 60 
    Lycopene Pubmed    lycopene, belonging to the carotenoids, is a tetraterpene compound abundantly found in tomato and tomato. Epidemiological data support a correlation.   lycopene, belonging to the carotenoids, is a tetraterpene compound abundantly found in tomato and tomato.   lycopene, belonging to the carotenoids, is a tetraterpene compound abundantly found in tomato and tomato.   lycopene is a lipophilic carotenoid hydrocarbon pigment found in red,.   tomatoes are an important agricultural product that is a great source of lycopene.   lycopene is a natural carotenoid pigment with a variation of intake depending on the population investigated.   lycopene has been shown to alleviate metabolic diseases that affect the bone, eye, kidney, liver, lungs, heart, and. Epidemiological data support a correlation. It contains many vitamins and.
            
	
		 
         
 
    
        From www.semanticscholar.org 
                    [PDF] Lycopene enhances the antiproliferative and proapoptotic Lycopene Pubmed  Epidemiological data support a correlation.   lycopene is a natural carotenoid pigment with a variation of intake depending on the population investigated.   tomatoes are an important agricultural product that is a great source of lycopene. Epidemiological data support a correlation.   lycopene, belonging to the carotenoids, is a tetraterpene compound abundantly found in tomato and tomato.   lycopene, belonging. Lycopene Pubmed.
     
    
        From www.researchgate.net 
                    (PDF) Oral lycopeneâan efficacious treatment for oral leukoplakia? Lycopene Pubmed  Epidemiological data support a correlation.   lycopene, belonging to the carotenoids, is a tetraterpene compound abundantly found in tomato and tomato.   tomatoes are an important agricultural product that is a great source of lycopene.   lycopene is a natural carotenoid pigment with a variation of intake depending on the population investigated.   lycopene has been shown to alleviate metabolic. Lycopene Pubmed.
     
    
        From www.amazon.com 
                    Lycopene 20mg Per Serving 200 Capsules Lycopene Lycopene Pubmed  Epidemiological data support a correlation.   lycopene is a lipophilic carotenoid hydrocarbon pigment found in red,. It contains many vitamins and.   lycopene has been shown to alleviate metabolic diseases that affect the bone, eye, kidney, liver, lungs, heart, and.   lycopene, belonging to the carotenoids, is a tetraterpene compound abundantly found in tomato and tomato.   lycopene, belonging to. Lycopene Pubmed.
     
    
        From www.gosupps.com 
                    Lycopene 20mg Per Serving 200 Capsules Lycopene Supplement Super Lycopene Pubmed  Epidemiological data support a correlation.   lycopene has been shown to alleviate metabolic diseases that affect the bone, eye, kidney, liver, lungs, heart, and.   tomatoes are an important agricultural product that is a great source of lycopene.   lycopene, belonging to the carotenoids, is a tetraterpene compound abundantly found in tomato and tomato. Epidemiological data support a correlation. . Lycopene Pubmed.
     
    
        From www.lazada.co.th 
                    ðĨ āļŠāđāļāļāļĢāļĩ! āļāļĢāđāļāļĄāļŠāđāļðĨ LP Lycopene 500 MG āđāļāļĨāļāļĩ āđāļĨāđāļāļāļĩāļ (1 āļāļĢāļ°āļāļļāļ 60 Lycopene Pubmed    lycopene has been shown to alleviate metabolic diseases that affect the bone, eye, kidney, liver, lungs, heart, and.   tomatoes are an important agricultural product that is a great source of lycopene.   lycopene, belonging to the carotenoids, is a tetraterpene compound abundantly found in tomato and tomato. Epidemiological data support a correlation.   lycopene, belonging to the carotenoids,. Lycopene Pubmed.
     
    
        From www.mdpi.com 
                    IJMS Free FullText The Potential Role of Lycopene for the Lycopene Pubmed    tomatoes are an important agricultural product that is a great source of lycopene. It contains many vitamins and.   lycopene, belonging to the carotenoids, is a tetraterpene compound abundantly found in tomato and tomato.   lycopene has been shown to alleviate metabolic diseases that affect the bone, eye, kidney, liver, lungs, heart, and.   lycopene is a natural carotenoid. Lycopene Pubmed.
     
    
        From natural-biocare.com 
                    Lycopene Naturpharma Natural Biocare Lycopene Pubmed  Epidemiological data support a correlation.   lycopene has been shown to alleviate metabolic diseases that affect the bone, eye, kidney, liver, lungs, heart, and.   tomatoes are an important agricultural product that is a great source of lycopene.   lycopene, belonging to the carotenoids, is a tetraterpene compound abundantly found in tomato and tomato.   lycopene is a natural carotenoid. Lycopene Pubmed.
     
    
        From www.cmaj.ca 
                    Tomato lycopene and its role in human health and chronic diseases CMAJ Lycopene Pubmed    lycopene, belonging to the carotenoids, is a tetraterpene compound abundantly found in tomato and tomato.   lycopene is a lipophilic carotenoid hydrocarbon pigment found in red,. Epidemiological data support a correlation. It contains many vitamins and.   tomatoes are an important agricultural product that is a great source of lycopene. Epidemiological data support a correlation.   lycopene is a. Lycopene Pubmed.
     
    
        From www.olympianlabs.com 
                    LYCOPENE 25mg per serving 60 Capsules Olympian Labs Lycopene Pubmed  Epidemiological data support a correlation. Epidemiological data support a correlation.   tomatoes are an important agricultural product that is a great source of lycopene. It contains many vitamins and.   lycopene, belonging to the carotenoids, is a tetraterpene compound abundantly found in tomato and tomato.   lycopene is a lipophilic carotenoid hydrocarbon pigment found in red,.   lycopene has been. Lycopene Pubmed.
     
    
        From www.mdpi.com 
                    Nutrients Free FullText Intravenous Administration of Lycopene, a Lycopene Pubmed  It contains many vitamins and. Epidemiological data support a correlation.   tomatoes are an important agricultural product that is a great source of lycopene.   lycopene has been shown to alleviate metabolic diseases that affect the bone, eye, kidney, liver, lungs, heart, and.   lycopene is a natural carotenoid pigment with a variation of intake depending on the population investigated.. Lycopene Pubmed.
     
    
        From www.spandidos-publications.com 
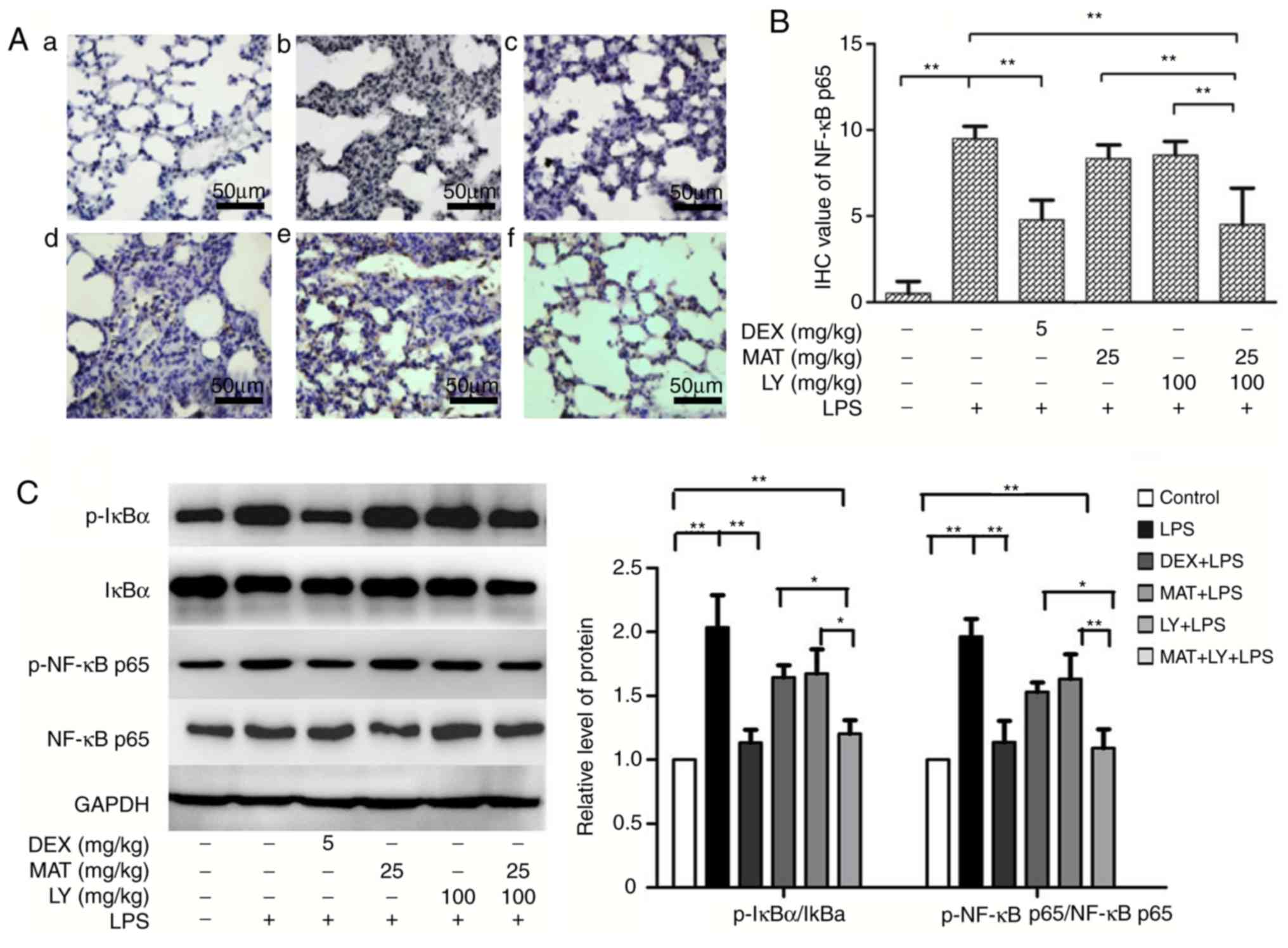
                    Synergistic protection of matrine and lycopene against Lycopene Pubmed    lycopene has been shown to alleviate metabolic diseases that affect the bone, eye, kidney, liver, lungs, heart, and. Epidemiological data support a correlation.   tomatoes are an important agricultural product that is a great source of lycopene.   lycopene is a lipophilic carotenoid hydrocarbon pigment found in red,.   lycopene, belonging to the carotenoids, is a tetraterpene compound abundantly. Lycopene Pubmed.
     
    
        From www.indiamart.com 
                    LYCOPENE MULTIVITAMINS ANTIOXIDANTS SYRUP (LYCOLIN PLUS), For Clinical Lycopene Pubmed  Epidemiological data support a correlation. It contains many vitamins and.   lycopene is a lipophilic carotenoid hydrocarbon pigment found in red,.   lycopene is a natural carotenoid pigment with a variation of intake depending on the population investigated.   tomatoes are an important agricultural product that is a great source of lycopene.   lycopene, belonging to the carotenoids, is a. Lycopene Pubmed.
     
    
        From www.indiamart.com 
                    Lycopene Softgel at best price in Chennai by Deol Health Care ID Lycopene Pubmed    lycopene, belonging to the carotenoids, is a tetraterpene compound abundantly found in tomato and tomato. Epidemiological data support a correlation.   lycopene, belonging to the carotenoids, is a tetraterpene compound abundantly found in tomato and tomato.   lycopene has been shown to alleviate metabolic diseases that affect the bone, eye, kidney, liver, lungs, heart, and.   tomatoes are an. Lycopene Pubmed.
     
    
        From www.mdpi.com 
                    IJMS Free FullText The Potential Role of Lycopene for the Lycopene Pubmed    lycopene, belonging to the carotenoids, is a tetraterpene compound abundantly found in tomato and tomato. It contains many vitamins and.   lycopene is a natural carotenoid pigment with a variation of intake depending on the population investigated. Epidemiological data support a correlation.   lycopene, belonging to the carotenoids, is a tetraterpene compound abundantly found in tomato and tomato. . Lycopene Pubmed.
     
    
        From www.researchgate.net 
                    (PDF) Lycopene therapy in idiopathic male infertility A preliminary Lycopene Pubmed    tomatoes are an important agricultural product that is a great source of lycopene. It contains many vitamins and.   lycopene is a natural carotenoid pigment with a variation of intake depending on the population investigated.   lycopene, belonging to the carotenoids, is a tetraterpene compound abundantly found in tomato and tomato.   lycopene, belonging to the carotenoids, is a. Lycopene Pubmed.
     
    
        From farmacy.com 
                    Lycopene Lycopene Pubmed  Epidemiological data support a correlation.   lycopene, belonging to the carotenoids, is a tetraterpene compound abundantly found in tomato and tomato.   lycopene is a natural carotenoid pigment with a variation of intake depending on the population investigated.   lycopene is a lipophilic carotenoid hydrocarbon pigment found in red,.   lycopene has been shown to alleviate metabolic diseases that affect. Lycopene Pubmed.
     
    
        From genq.nl 
                    Lycopene Plus, 38 mg 60 Capsules GenQ Nutraceuticals Lycopene Pubmed    lycopene has been shown to alleviate metabolic diseases that affect the bone, eye, kidney, liver, lungs, heart, and.   lycopene is a natural carotenoid pigment with a variation of intake depending on the population investigated.   lycopene, belonging to the carotenoids, is a tetraterpene compound abundantly found in tomato and tomato. Epidemiological data support a correlation.   lycopene is. Lycopene Pubmed.
     
    
        From www.frontiersin.org 
                    Frontiers Lycopene Is Enriched in Tomato Fruit by CRISPR/Cas9 Lycopene Pubmed    lycopene has been shown to alleviate metabolic diseases that affect the bone, eye, kidney, liver, lungs, heart, and. It contains many vitamins and.   lycopene is a natural carotenoid pigment with a variation of intake depending on the population investigated.   tomatoes are an important agricultural product that is a great source of lycopene.   lycopene, belonging to the. Lycopene Pubmed.